Bin-to-Bin Movement (ad-hoc)
The Bin Reclassification Journal should be seen as an ad-hoc bin-to-bin movement of items. The user is free to enter information on the line, the system only checks the consistency of the data.
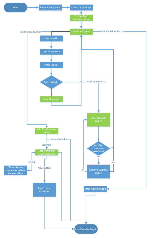
The Posting Date will initially be the system date, but can be changed by the user. The location Code will be the default location code of the user. If there is only one location available for the user, the question will not be asked. Moving a container means entering/selecting a “container license plate” number and choosing the Move-container function. If an item has an alternative quantity, but is not set as catchweight, the alternate quantity will be filled by the system. The process-step “Show existing containers in New Bin and select” will be a sub-process created together with the creation of the warehouse Pick process. The create New container step will also be a separate sub-process.

The * in some of the boxes mean a connection/update will be done to Microsoft Dynamics 365 Business Central. Any non-barcode prompt can be skipped when the information was taken from a barcode: Blue.